MYBALL迈博

【资讯】冲上全国热搜的网红隧道,用上了这家涂企的新型材料

编辑:MYBALL迈博      发布时间:2022-08-20


日前,长沙麓景路南延工程隧道全线通车,随即备受市民关注,变身网红隧道,曾冲上全国热搜。与往常光线昏暗的隧道不同,麓景路隧道顶部喷涂“蓝天白云”,蓝色为主调的隧道顶部“飘”来朵朵白云,充满艺术气息的明亮色彩让人眼前一亮。据介绍,这样的设计不只为了美观,更有实际的功能,“蓝天白云”在隧道内亮光的照射下让驾驶员既没有隧道内驾驶的压抑感,又不至于分散注意力,可以缓解司机开车的视觉疲劳。



麓景路南延线工程(梅溪湖-含浦大道)全长约3.9公里,由湘江集团湘新投公司负责建设,是西二环和西三环之间的南北主干道,北连梅溪湖大桥,南至含浦大道,是穿过岳麓山脉的重要交通走廊,建成后将有效缓解西二环交通压力,串联望城、梅溪湖、中塘、坪浦、洋湖等各片区,实现景区资源与梅溪湖片区的共享。其中,隧道段全长2.3公里,隧道北端有四个进出洞口,分别为东西主线和东西匝道,主线在下、匝道在上,由北向南两两合流形成两条隧道到南端,主线隧道采用双向6车道建设标准,设计时速为60千米/小时。麓景路南延线工程建成通车后,原来从梅溪湖到含浦20多分钟的路程,今后只需5分钟左右。

据悉,长沙麓景路南延工程隧道项目中两侧墙面应用的新型材料为MYBALL迈博明星产品——隧道防火装饰板,施工总面积达60000平方米,该隧道防火装饰板具有抗菌、防腐、抗酸碱、抗老化等性能,和隧道环境是非常匹配的,其性能和气候、环境的匹配也能大大延长其使用寿命。

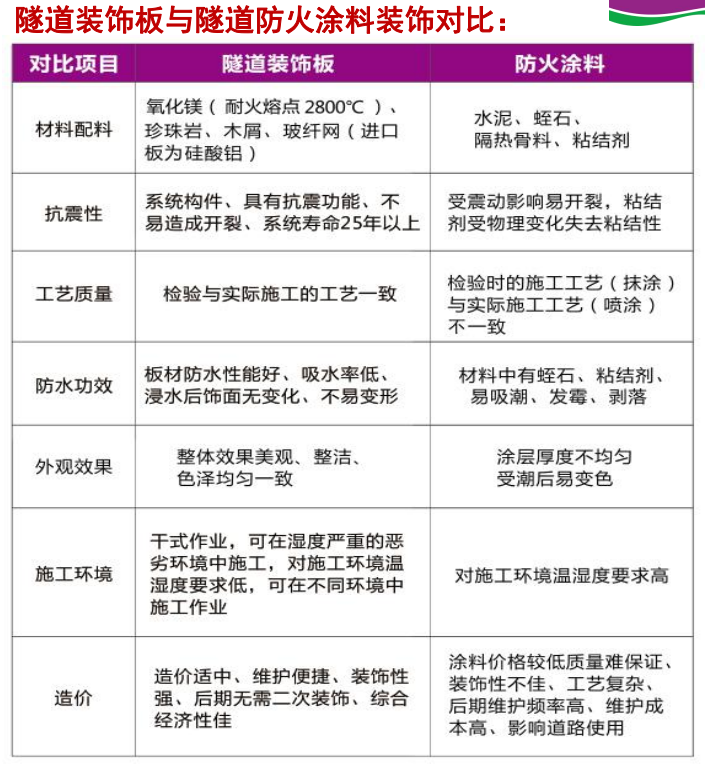
隧道防火装饰系统是一种选用高密度、高强度A1级防火纤维无机板为基材,采用高耐污、高耐磨特种涂料、结合先进的涂装工艺生产的具有多重功能优势的绿色、节能、环保隧道装饰系统。该系统具有装饰效果佳、使用寿命长、安装便捷、安全牢固、易于维护等诸多优点;能够因地制宜,根据不同的设计需求定制方案,提升隧道的安全性和美观度。产品广泛应用于城市交通轨道站台、隧道、机场内装、通道走廊、有防火装饰需求的墙体维护等领域。



该产品具有多种特点:1、性能优异,安全可靠隧道防火装饰板具有色泽光鲜、装饰性强、光传导功能好等优异性能;通过龙骨搭建,安全稳固地对隧道侧墙进行防护与装饰。2、施工便捷高效隧道防火装饰板的质量较轻,现场锚固,没有湿作业,安装时只需处理好水泥表面层,按照隧道防火装饰板的施工标准进行 铺贴即可;具有施工便捷的特点,可有效缩短隧道防护装饰工程的施工时间、减少基建投资、缩短工程交付周期。3、绿色环保隧道防火装饰板生产时采用优质环保原材料,生产、安装过程中无有害物质产生,在后期使用时不会对隧道内的环境造成任何污染。

涂界艺术漆加盟gsfw8.com记者注意到,作为国内领先的涂料企业,MYBALL迈博目前业务不仅涉及了建筑涂料、工业涂料、地坪涂料、木器涂料、防水涂料,还涵盖了保温装饰一体板、保温材料、隧道防火装饰板、生态内装板、辅材辅料等非涂料业务。比如,该公司开发的生态内装板是选用高强度、无机纤维增强防火板为基材,通过不同表面处理工艺制成的绿色环保内墙无机装饰板;该产品是一种具有装饰、防火、抗菌、自洁、超级耐污等多种功能的内墙装饰材料,产品包括纯色、木纹、岩板、布艺四个系列,可满足不同环境、不同风格的设计需求。

比如,MYBALL迈博生态内装板的纯色系列洁净板是选用高强度无机纤维增强防火板为基材,表面经过多次砂磨渗透封闭加工,采用先进涂装工艺,结合高品质特种涂料、抗菌材料等,通过特殊成膜工艺加工而成的绿色环保、具有肤感效果的抗菌净化装饰板;是一种基于满足医疗洁净区域环境卫生高标准要求的、具有多种功能的内墙墙面装饰材料。主要应用领域包括医院病房、医疗洁净室、手术室、ICU病房、无菌车间、实验室、食品加工厂、电子厂房、会议厅、环境有特殊要求洁净空间等。(涂界)

本文链接:【资讯】冲上全国热搜的网红隧道,用上了这家涂企的新型材料

版权所属:MYBALL迈博

转载请注明出处:MYBALL迈博 gsfw8.com

热门产品:艺术漆、木器漆、油漆涂料、乳胶漆、艺术涂料、装修漆、装修涂料

品牌引领:涂料品牌、十大品牌、一线品牌、知名品牌、招商、加盟、代理